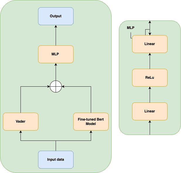
In my sentiment analysis project, I combined two famous models, BERT and VADER, to improve sentiment analysis. Bert is a pre-trained transformer-based language model that learns contextual relationships between words and can be fine-tuned for various NLP tasks, including sentiment analysis. While VADER is a rule-based sentiment analysis tool that utilizes a lexicon and grammar rules to analyze text sentiment and categorize it accordingly. For the first integration, I implemented a multilayer perceptron (MLP) to integrate the models, thereby deepening my understanding of machine learning techniques. Additionally, I explored combining the models through a weighted average of their predictions and trained them to find the optimal weight combination for improved performance. During the project, I conducted experiments and evaluated the models' performance on different datasets (Twitter, IMDb).


Data preprocessing, Model implementation, Research and literature
Properly partitioning and preprocessing the data were crucial for reliable results. This project enhanced my ability to understand and evaluate research literature in natural language processing. I believe that combining models like BERT and VADER can lead to positive synergies. Overall, this project provided insights into sentiment analysis techniques, emphasized the importance of data handling, and improved my skills for future projects in natural language processing.